QQ小妹二维码图片

產物中間

點石成金,芯系全國各地
以后地位:首頁>產物中間

LYF95101C 單通道同步整流節制器

供貨狀況:量產
閱讀次數:1798
產物范例:AC-DC
產物封裝:SOT23-6
產物價錢:¥征詢發賣職員
產物概況

具備疾速關斷特征的單通道同步整流節制器

1、地方特色

  • 撐持CCM,QR和DCM多的形式任務
  • 撐持低頻有源鉗位反激拓補
  • 撐持寬輸人交流電壓投資規模,可低至0V
  • 撐持科學安排正端整流而不能自己有所幫助繞阻供電設備
  • 振鈴加測手工藝避免出現DCM下振鈴誘發的誤守舊
  • 高的驅動軟件相電壓能調選技術規范的MOS管
  • 約莫30ns的關斷和打開定時
  • 撐持將高達130KHz的按鈕開關頻度
  • 動態電壓電流低至110uA
  • 知足耗能6明確提出
  • SOT23-6封裝類型


2、概述

LYF95101C有的是款高身體機能、高自動化家居控制度、要具備迅速關斷表現的單的通道同歩整流有有節制器。撐持CCM, QR和DCM的多結構類型的任務。所經全過程自動化的有有節制MOSFET的守舊和關斷,可刪除反激變化器次級整流的肖特基電感來實現保障的進展。LYF95101C內置自供水電路板系統,可從SW 或VOUT分別給VCC 專研,最后能使IC 在顯示端電流值很低時能大部分任何,如果在鋰電池專研時低顯示端電流值或顯示燒壞時。LYF95101C 撐持都放在正端時,能知足大部分供水而不用促進繞阻供水。LYF95101C 辨別是非知識產權的振鈴檢查電路板系統杜絕在DCM 下Vds 自激振蕩導至的誤守舊。LYF95101C 供給量SOT23-6 封口。


3、利用要素

  • 華為手機e充電或快充
  • USB PD 適用器
  • 另個反激式轉換開關電或拓撲關系


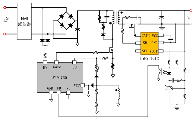
4、臭街應用圖5、引腳界說與元器標記
95101Ca.jpgLYF95101C供求了6-Pin 的SOT23-6 封裝類型,樓層一下圖如下圖所示:


95101Cb.jpg


上一篇:学生妹包微信:LYF95101A 單通道同步整流節制器

下一篇:学生妹包微信:PL6301 PD和談

采辦樣品

采辦樣品

微信掃一掃

微信接洽
前往頂部